热搜
首页
分类
执法资格考试
数字人事两测
业务大比武
数字人事两测
税收执法资格
税务遴选书籍
税务比武业务书
税务干部遴选
党史党建
民法典
税务人员学习用书
税务师教材
注册会计师教材
法律职业司法考试用书
非税社保专用书
企业所得税汇算清缴专用书
税务师
税务干部素质提升
税收执法资格考试
2022年练兵比武相关课程
公开选拔
青年才俊选拔考试
税务计算题
时政题库
面试题库
税务公务员会计知识
党史党建
民法典
免费体验题库
《增值税》专题
时政新闻
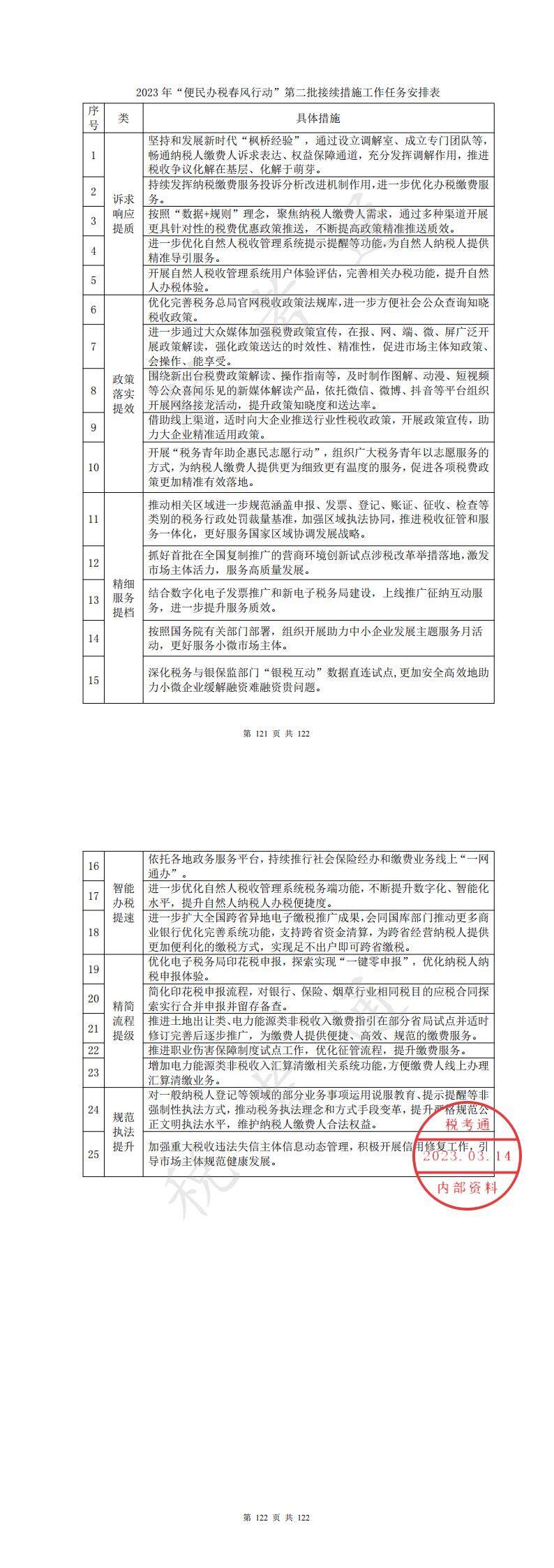
2023年时事政治复习资料-重点
来源:原创
作者:税考通
2023/03/22 10:57:20
11285人看过
资讯排行
1
2023年时事政治复习资料-重点
2
#税务遴选备考:税务局遴选考试都考些什么?
3
2022年税收执法资格考试时政知识梳理
4
2021年9月某市税务系统遴选笔试真题及答案深度解析
5
2022年1月某省税务局遴选笔试真题及答案深度解析(征管卷)
6
2022年1月某省税务局遴选笔试真题及答案深度解析(党务卷)
7
【“两测”备考】通用知识——新时代共产党人的党性修养重要知识点
8
2023年2月18日云南省税务内部遴选笔试真题及答案深度解析
推荐课程
1767947534079
试 看
2025年全国统一税务人员执法资格考试应试讲座(已完结)
1749003295188
试 看
税务干部公开选拔和竞争上岗备考相关知识讲座
1741673838250
试 看
2022年税务系统练兵比武《资源环境税》系列课程讲座
1741673842767
试 看
2022年税务系统练兵比武《财产行为税》系列课程讲座
1773210290216
试 看
《增值税》专题
1741673902371
试 看
《消费税》专题
1747636834517
试 看
《企业所得税》专题
1747637867440
试 看
《个人所得税》专题
1747637992705
试 看
《社会保险费》专题
1747637940225
试 看
《非税收入》专题